


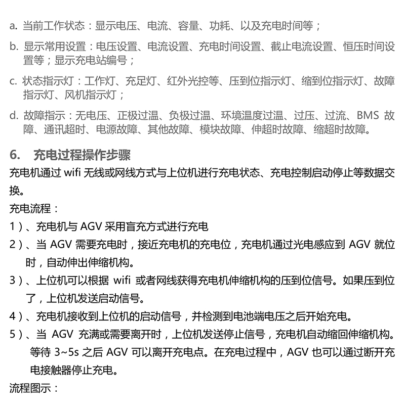
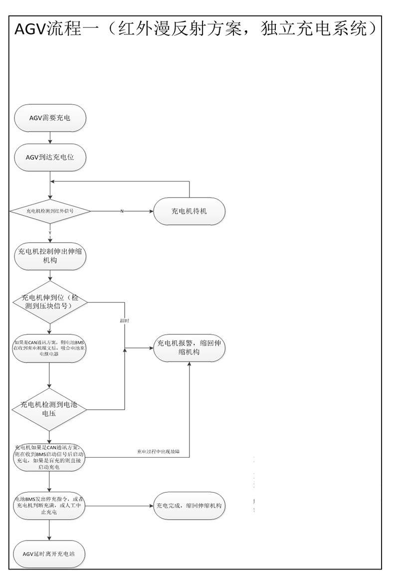
ACS系列智能充电机采用高频软开关与DSP数字化结合的模块化设计,转换效率高、功率因数高,通过参数优化设计的主电路模块,为各种AGV车提供连续可调的充电电流。采用无线WIFI或红外漫反射、红外对射等方式智能充电,充电过程完全自动化,具有多种通讯接口,可实现与大部分锂电池BMS、上位机等进行数据交换。
伸缩机构独立,采用航空插头连接充电机本体。
充电机配置7寸触摸屏,可实现充电过程控制、充电状态显示、充电数据记录故障信息记录功能,并开放专业配置界面,允许客户根据自己的需要配置充电曲线。




.jpg)
.jpg)
.jpg)
.jpg)
.jpg)
.jpg)
.jpg)
.jpg)
.jpg)












.jpg)

售前支持 021-58222666/58228686
销售应急 18918621852
售后服务 4008883026、
021-58221666/58221622
技术支持 021-58228080、
13918674668
应急投诉 13901854050